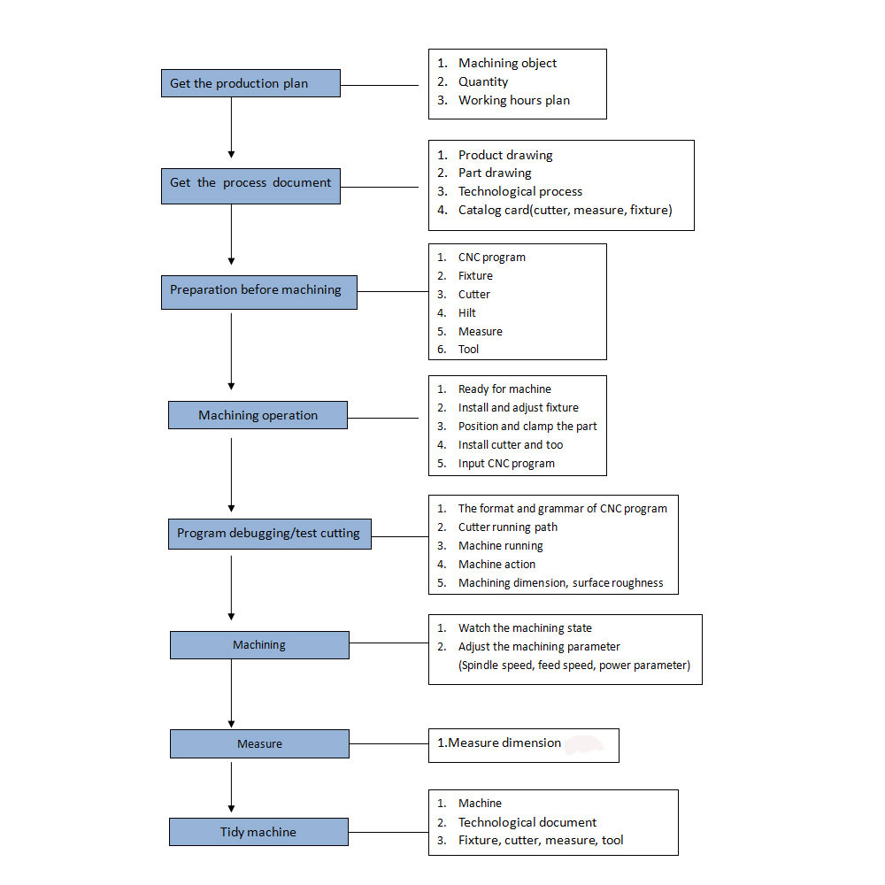
Vowin dedicate to the Rapid Prototyping manufacture 12 years, We have rich experience on vowin.cn/en/Prototype/CNC_Plastic_Metal_Prototype' target='_blank'>CNC machining, Here are some operation procedure to help you produce parts more effective , We would like to share it to you at this blog.
CNC machine basely include all kind of machine tool, There are many kind of CNC machine. But they has same and similar regularities in CNC machining operation. In the machining shop, The operation procedure of CNC machining as below:

Have more questions about our CNC machining capabilities and post-production processes? Our experience engineers are here to assist you and can be contacted by e-mail or by Skype